大概几年前,有个消息就是米哈游和沪签了个协议,大概就是沪6000一平米的价格卖给米哈游一块地,用来盖总部大楼,要求是每年交税33亿,连续三年。
当时吧友因为对原神不满,开始转向麻辣游戏,所以对米的一切消息都进行黑化,流水高了就是自充,因为要交这个税。
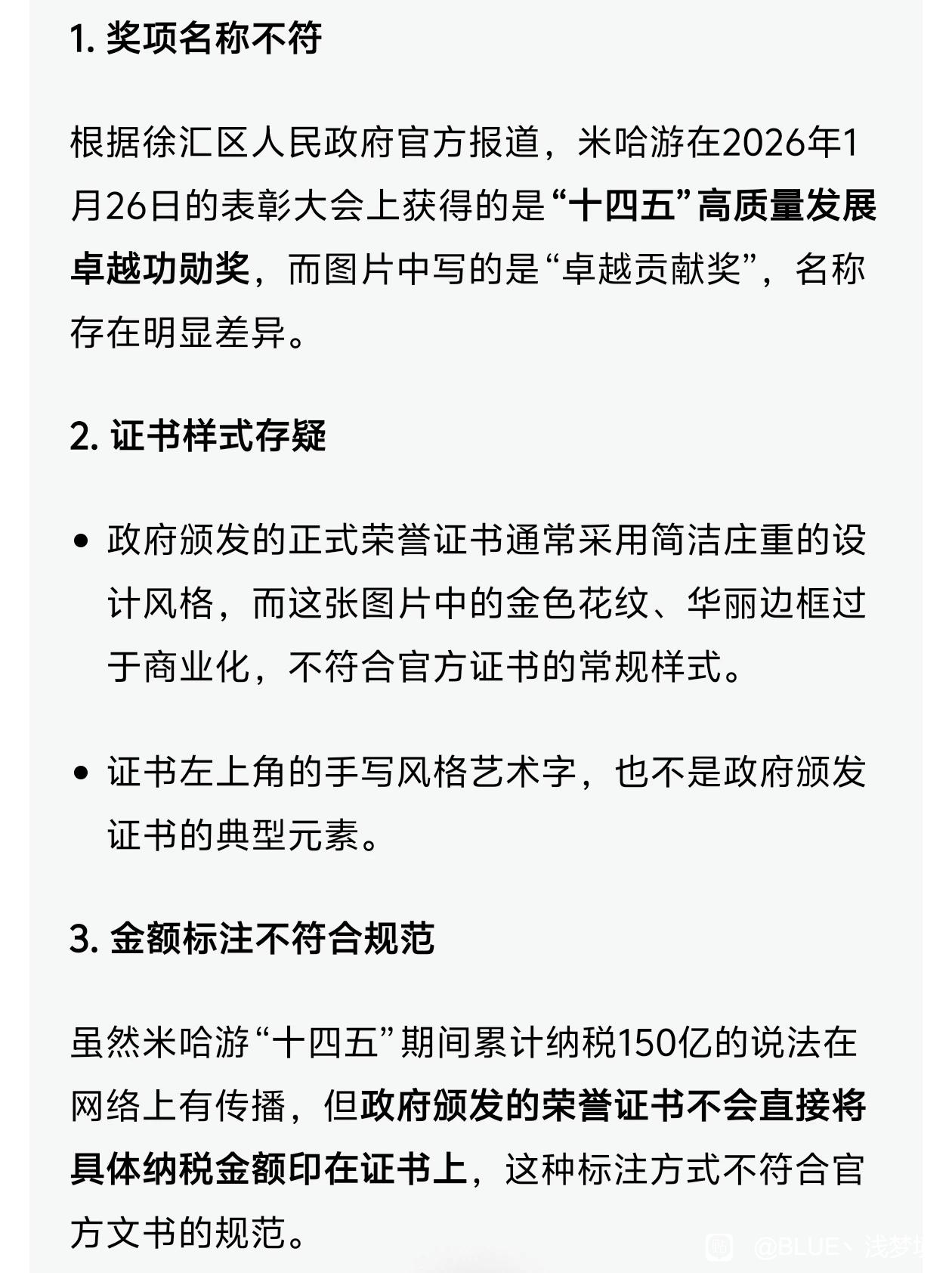
但是从来没想到一些疑点,比如米就这么傻,会签一个完不成的目标? 沪是***自己地盘的大企业跑路?正常逻辑的解释就是,米交的税是比33亿税高的,所以这地就是为了把米留在徐汇区的一个扶持政策,非常正常,到处都有。
现在从刘伟的朋友圈,彻底闭环,交了150亿的税,远远多于要求的3年一百亿,交的税都比鸣潮营收高
原神内鬼吧
因果闭环,一切都圆上了,关于米的对赌
21185898 6 1159 11
楼主:wzrywj1 完美完美最后回复:丶丶丶风险用户贴吧用户_7E4UAXe
1楼
2楼
3楼

局内人4dsj
逆天
4楼22条

黑の圣杯
八云玖月
拿个弱智p图到处扯淡,我问你,哪家公司叫米哈游?
wzrywj1 完美完美觉得p图可以多传播,这样做图的那个人就进去了
老攻爱磨受 烏龍茶🌟这里的米哈游指的是这个体系集团,指的是米哈游网络科技、米哈游影铁、米哈游天命、米哈游璃月等等一系列拆分的核心关联公司的集合
5楼9条
6楼9条

565292108
7楼

孙笑川12309
不羨仙10032
老米神了
8楼2条
9楼1条
10楼1条

飞飞飞花花嘻
? 你这个和阳阳姐买下太阳系有什么区别?
wzrywj1 完美完美今天各种媒体慢慢都发这个图了,包括各种二游的传声筒游戏葡萄,可信度目前有个9成吧
11楼3条

驾照就考科目四
哪来的弱质P图都看不出来
wzrywj1 完美完美觉得p图可以多传播,这样做图的那个人就进去了
- 今天各种媒体慢慢都发这个图了,包括各种二游的传声筒游戏葡萄,可信度目前有个9成吧
12楼

命断沙场君莫笑
一夜梦燕云
这是串的还是纯的
13楼
14楼

儒雅的番蛋
不像串的
15楼1条

兔兔艾筱麦
这脑机焊死了
wzrywj1 完美完美搜了一下新闻库洛确实有脑机接口的软文
16楼7条

jjbvdj
贴吧用户_QU2JyGe
17楼10条

Setvenair
鸠到嗨前自然直
官方文件是不可能写简称的,连个公章都没有
wzrywj1 完美完美今天各种媒体慢慢都发这个图了,包括各种二游的传声筒游戏葡萄,可信度目前有个9成吧,因为之前没人见过同等级的奖,谁知道这种需不需要章和全称,好像每个企业都是定制的
18楼2条

123uwnd
01教官结咋男麻
你就像被电信诈骗的沙子,别人提醒你还要嘴硬说骗多一点对面坐牢时间长一点,然而大家只会觉得你是个傻福
wzrywj1 完美完美今天各种媒体慢慢都发这个图了,包括各种二游的传声筒游戏葡萄,可信度目前有个9成吧,因为之前没人见过同等级的奖,谁知道这种需不需要章和全称,好像每个企业都是定制的
19楼1条

疏风染衣丶
呱,是仁者暗帝
真不像串的
wzrywj1 完美完美鸵鸟来了
20楼

o0笔润
第一区精神病院王大夫
真有米xz啊
22楼2条

茫然的无辜群众
21年 不是一年才18亿吗? 光明日报写的
小樓聽雨空留影如果光明日报写的数据是真的,那这个牌子上的数字很可能也是真的,但它写的是创税而不是缴税,具体看看我楼下分析
wzrywj1 完美完美18+33×4,你算算,五年的
23楼17条

小樓聽雨空留影
先不说这个是否P图,创税和纳税是有区别的,纳税才是公司本身缴纳的税款,创税是指整个经营过程中所有业务形成的税款,包括宣传广告、员工工资、甚至是水电费、苹果手机充值苹果抽成那部分缴纳的税都算在里面,整个经营活动中,除了职工福利费和普票的支出之外,其他的所有收入和支出都得算入创税这个概念里面。
而游戏公司的利润率一般为20%左右,就算米桑的利润更高,为30%,那么收入支出比为1:0.7,假设二者税率一样,那么米桑5年缴税为150÷1.7≈88亿,年均缴税也才18亿
而游戏公司的利润率一般为20%左右,就算米桑的利润更高,为30%,那么收入支出比为1:0.7,假设二者税率一样,那么米桑5年缴税为150÷1.7≈88亿,年均缴税也才18亿
小樓聽雨空留影算得再精准一点,假设米桑缴税税率为15,企业支出全部为宣传广告费,且费率均为6(实际上肯定高于6%),那么:15a+6×0.7a=150,得出米桑5年纳税最多117亿,也就是说年均最多只有23.4亿
川添咲月少了,光明日报之前报道过米哈游利润超过50%的
小樓聽雨空留影回复:光明日报报道的是哪一年的?如果是2020或者2021的话还真有可能,毕竟那时候原神是爆款,在市场上几乎没有竞品,加上那时候是疫情期间,支出降低,那时候别说50%,100%我都信,但是随着时间的推移,利润率肯定会下降的,考虑到正常游戏企业的利润率是20%左右,所以米桑的利润率我给到30%。而且就算米桑的游戏收入23-25年都没下滑,利润率保持50%,那这五年纳税最多也只有125亿,年均25亿,假设三年100亿完成任务,剩下平均每年只交了12.5亿税,这落差你觉得可能吗?
小樓聽雨空留影回复:别整天看流水吹得有多厉害就以为动不动就大几百亿了,实际上二游毕竟是个小圈子,270亿这个数字只多不少,刚查了一下资料,王者荣耀2021年苹果端和谷歌的全球收入大概180亿rmb,而2021年苹果的市场占有率为20左右,再加上用苹果手机玩游戏的充钱意愿和充钱能力普遍高于安卓和其他,这还没算上谷歌部分的呢,如果2021年米桑那几款游戏2021年收入270亿,那王者荣耀估计只有它的两倍,我印象中那时候米家只有爆火的原神以及崩3,而王者荣耀的实力和玩家数量不用我多说了吧
川添咲月回复:同样光明日报说的21年米哈游纳税18亿,我们只计算增值税不算企业所得,那么都有300亿,算上所得税有400+了
说实话真要计算这些还是以有官方背书的数据为基准。而且我自己也查了一下,王者180亿左右是ios端数据,全年应该是过500的。
川添咲月回复:21年的原神不是不可能,我觉得400亿流水是可能的。就像25年胡润40岁以下富豪榜 米家三个人加起来超过千亿,这些数据可能比较模糊,但是能互相佐证,你总不能说米哈游5年千亿都在这里3个人身上,公司一点投入都没有吧
超级悠远的天穹 沧月派蒙⛄游戏行业怎么可能利润率才20几,硬件实体业利润率都低,都还有十几呢
24楼1条

虹枇
150e还是太少了,感觉1500e才比较符合牢米身份,能弄个1500e的奖牌吗
wzrywj1 完美完美这个挺难,腾讯都得三年,目前没人符合身份哈
25楼

剑阁雨潇潇
让子弹飞一会吧
26楼1条

老攻爱磨受
烏龍茶🌟
说p图的都是纯脑补没有一点证据,问题各大财经媒体官号都发了,这要怎么圆
同花顺都给我推了这条消息
27楼2条

钓鱼的猫0
不再乐观😷
28楼2条
29楼2条

不羁的风铃1008
吧友231😈
徐汇区25年一共税收281亿,米哈游牛批一家占十分之一
30楼1条

梯级缺失
圆圆的神这一块
累计啊
20年21年22年缴税140亿,23-26加起来缴税10亿
31楼

gyhacywl
º-º-釁
信息溯源都不会做一下就开始发帖了
32楼5条

KidL33
就算是真的,米挣这么多钱了会更用心做游戏还是会分点给你啊
33楼4条
34楼3条

无名的亚托克斯
米哈游在国内就是和腾讯一个档次的 国外不好说
35楼
36楼

一路行走的孤独
这个如果是真的,那之前的估计流水不就纯属注水注烂了?



























