asoul吧
海墟奶雷删除了,如何评价?
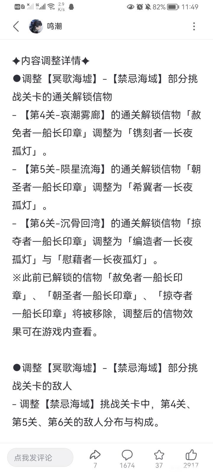
1056279 31 0
楼主:爱弥斯老公最后回复:波斯菊2333 珂教兴国Ω

azimadaimao

fly回家了123
fly回索拉里斯了

人点烛鬼吹箫
情强😈世莉架

漫漫的长路向前
Thursday

哭着喊着要自由

小心飞过去

名为卡密的生物
拉丝特

橘子汽水咖喱

__炼狱__庭院__

起名好难593

狂魜Austin

ddvdgdf
砖头白居易º
ddvdgdf 砖头白居易º
jxhcyjfj
呃呃呃额额点读

earth二柱子
曦阙

USS北安普顿号

Fzz-

鲁迪乌斯77

落辰子qaq
克里斯托弗😋

vhjhjbhjb

mrliuxuyang
菜鼠
jy02749617
_半城繁华丶
🐧⭐

最爱_money

正资产赞妮

黑雾阴霾

丨密码的
惊天大乃龙

q80783998
石精灵

为彦而歌world
嶷㩸

cgjbgg天枰
绝不是大氵比💧

潮超爱玩
潮爱玩

艾斯特最可爱
甘织玲奈子_ガ

reuer

都会发生7
贴吧用户_5X1RWQ1

木睦牟

嘿咻嘿咻哈ax
贴吧用户_Q19DC6X

阿妮亚的胖次
菲比啾比❤️

SVSYSVSY

派乐檬和司丹康

丶雷欧娜

菲比Kueen
菲比Queen

汩汩流的酒沫
沽天乐🌝

qqqqqzhou4

单纯爱ts

紫月长不高了
一只小智子

star凉笙
贴吧用户_GWEAe3M

二二_三三

TXD落叶渐凉ing
❄️透心凉真的菜

fhf嘤嘤嘤

wdf稀饭
C.4O4.Iz

子倾h
慎而行

千芳万华百花熊
贴吧用户_7N1ZVDD

究级狂人
究极狂人

Miki娅
听海潮生

传说浪客_终焉
❤️爱弥斯❤️

贴吧用户_a3Mye11

无经年
tufdyhcf

朧曦啊

垃圾太刀真香
拥抱一切

表情不唯一

似梦卍年华
晚枫知秋意

轩未以轩
星屑尘埃

迫害不能停止
向日葵炖菜zzz

薇薇加佳比

邪灵与圣女
邪龙与圣女

灿烂的菊花11
晚晚的顶碗人😈

saki酱在哪

wizArd

魔幻历史学家

最强锅巴
小仙女喵

绿色塔鳖
贴吧用户_JtXQS6R

嗨ddd射手
Djaaaaaaow

贴吧用户_084tt37

小白nano0
Nanoic

那筆小鑫

MY_GO

海版有填鸭

canyuss

22的审核标准

houseaaasss11
o螺丝o

书上无枝

1111qc33
mskkiiiii

人型扎克王

bzdsmid

空白白白bk

蕒枊Va鈓
仁义智礼信

和子优et7H
贴吧用户_7ZS3bWZ

17岁斯卡哈
17岁斯卡哈º

劉貴誠
忆惜静