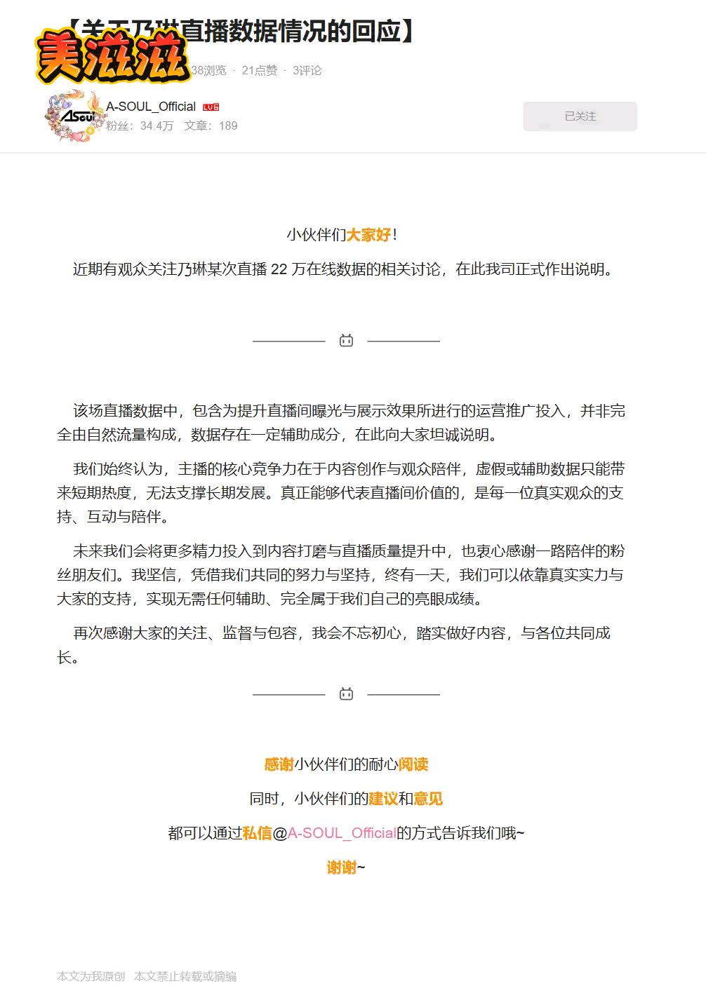
起始页asoul吧 好了,驼子发公告了,战斗结束了tid:105191315392026/02/27 17:23:2110904 4 0楼主:单台无双 是达到50(娜米版)最后回复:赤月明人2026/02/27 17:47:361楼pid:1532428244952026/02/27 17:23:21单台无双是达到50(娜米版) 楼主 7级 基本证实了直播数据确实是有问题的2楼pid:1532428256712026/02/27 17:23:45单台无双是达到50(娜米版) 楼主 7级 4楼pid:1532428311732026/02/27 17:25:39单台无双是达到50(娜米版) 楼主 7级 懂我意思吗5楼pid:1532428425462026/02/27 17:29:33心想事成cycy陌上花开cy4级 不懂7楼pid:1532428537092026/02/27 17:33:15swon518阿德尔海德9级 8楼1条pid:1532428556802026/02/27 17:33:54forbidden0433可傅谨富锦9级 看看什么时候又被人转载说实锤AS同接造假单台无双 是达到50(娜米版) 楼主 7级 9楼pid:1532428638932026/02/27 17:36:37咕叽咕叽懒就懒11级 细节美滋滋10楼pid:1532428911872026/02/27 17:45:58页视2页视Y8级 还是不要这样炒了,拿那张一眼错的去钓鱼就够了,不然对面胡搅蛮缠起来这种没法和没脑子的讲11楼pid:1532428923352026/02/27 17:46:21阐述你的梦 炮磁电超的学科不9级 你美滋滋你老冯,就会递子弹12楼pid:1532428959822026/02/27 17:47:36赤月明人8级 造密码别钓了
asoul吧 好了,驼子发公告了,战斗结束了tid:105191315392026/02/27 17:23:2110904 4 0楼主:单台无双 是达到50(娜米版)最后回复:赤月明人2026/02/27 17:47:361楼pid:1532428244952026/02/27 17:23:21单台无双是达到50(娜米版) 楼主 7级 基本证实了直播数据确实是有问题的2楼pid:1532428256712026/02/27 17:23:45单台无双是达到50(娜米版) 楼主 7级 4楼pid:1532428311732026/02/27 17:25:39单台无双是达到50(娜米版) 楼主 7级 懂我意思吗5楼pid:1532428425462026/02/27 17:29:33心想事成cycy陌上花开cy4级 不懂7楼pid:1532428537092026/02/27 17:33:15swon518阿德尔海德9级 8楼1条pid:1532428556802026/02/27 17:33:54forbidden0433可傅谨富锦9级 看看什么时候又被人转载说实锤AS同接造假单台无双 是达到50(娜米版) 楼主 7级 9楼pid:1532428638932026/02/27 17:36:37咕叽咕叽懒就懒11级 细节美滋滋10楼pid:1532428911872026/02/27 17:45:58页视2页视Y8级 还是不要这样炒了,拿那张一眼错的去钓鱼就够了,不然对面胡搅蛮缠起来这种没法和没脑子的讲11楼pid:1532428923352026/02/27 17:46:21阐述你的梦 炮磁电超的学科不9级 你美滋滋你老冯,就会递子弹12楼pid:1532428959822026/02/27 17:47:36赤月明人8级 造密码别钓了
8楼1条pid:1532428556802026/02/27 17:33:54forbidden0433可傅谨富锦9级 看看什么时候又被人转载说实锤AS同接造假单台无双 是达到50(娜米版) 楼主 7级