tx 2025财报提到了wuwa对海外收入的贡献(图二),但wuwa没入围长青游戏(图一)。
看来wuwa的pc系数没有超出一般范围(1左右),总流水可能和mrfz本体差不多,几十e应该有但刚好过不了长青线。
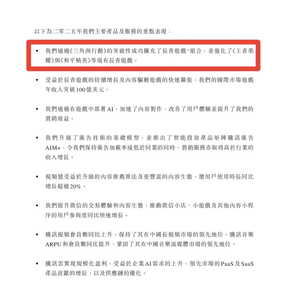
PS:tx对“长青游戏”有明确定义:年流水达40e rmb,且季度平均日活达500w(移动端)或200w(pc端)。【图片】【图片】
asoul吧
wuwa没混上腾讯长青是我没想到的
4611923 81 1
楼主:吾妻弱音美如仙最后回复:uvherjn3423

吾妻弱音美如仙

mayger5487
涟宝加油努力

曌c

ShiRouEmi
insofbit
吾妻弱音美如仙
幻影丿黑暗
_KP_

夜光倾浅
路人小羊

繁华233落尽
北海

lovexbxjxbxj

li15075132903
TequilaAS

剑与时光决
未尽的调律

过去电视
过去电视

凤美由飞
风美由飞

鲁迪乌斯77

poibyukie
mobyyouka

_AimerLover
为你的千千万万次盛放

陌龙空
陌龙里♬

xi8o8o
20010721JIE James-7x
安二孤单小红神
希露菲_
uvherjn3423
骑着赤兔去麒麟

宇宙牌电风扇
污渍游泳滴神👻

海鲜酱s
贴吧用户_78KGZ62

chara9961
感觉不如黄猿

表在意我的id
yue明星西

nmk1233
ak组合,天下无敌

黑风给
被贝拉拉