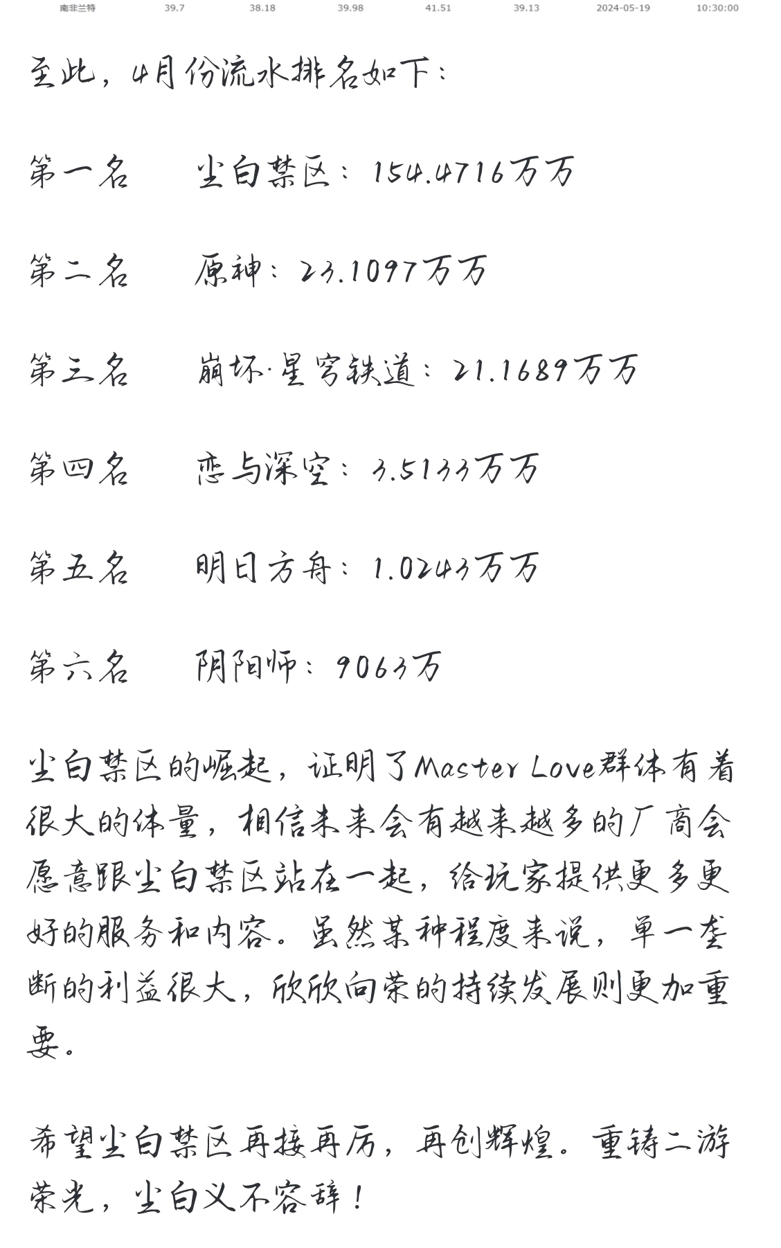
怪不得尘U这么自信,我们asoul当年有这个实力相比au也是这么自信。附带一下数据统计:尘白禁区 15.4亿
原神2.3亿
数据真实可信
asoul吧
原来尘白禁区流水4月就已是原神的7倍多
847329 51 5
1楼
2楼

具膜小泡乖离
去晦火堆
太牛了我们麻辣人。
3楼

smiling染晴
💞微凉半度💞
太牛了我们麻辣人。
4楼

SPQRandCaeser
⚡SPQR
楼上的混撤腌公急了
5楼

想吃抹茶芭菲
五十倍界王拳来了
6楼

快手搜李蔚然
浅捻
不可否认的是,尘白的崛起就是国产二游可遇不可求的机遇
作为打响二游正统的第一枪无论质量如何都应该支持,怎么还有人反对?
在游戏里连被女角色尬舔都不想要,现实岂不是自卑到不敢被爱?
作为打响二游正统的第一枪无论质量如何都应该支持,怎么还有人反对?
在游戏里连被女角色尬舔都不想要,现实岂不是自卑到不敢被爱?
虽然有些尬,但你都玩二游了还想要什么好剧情?
///////////
O扩圈唯一的优点就是给二游社区引进了很多原本不会玩二游的身心健全的人
这样才平衡了你们这些过去只知道闷不作声在混厕吃史的一般向龟龟,还什么老二游群体
///////////
O扩圈唯一的优点就是给二游社区引进了很多原本不会玩二游的身心健全的人
这样才平衡了你们这些过去只知道闷不作声在混厕吃史的一般向龟龟,还什么老二游群体
不感谢我们让你们知道了什么叫有男不玩不被定义的ML风气,反而还天天嫌弃说我们圈地
////////
OP从最开始的全面进攻到现在的全面防御不还是靠的我们,难不成是靠你们这些只专注于玩游戏的3D人士?
如果不是我们在二游社区里经常发起各项口号运动,现在主流怕不还是什么阴阳师 mFgo火影这类混厕
如今二游的大环境不会是你们过去那种什么都能有的市场了,能理解吗
市场终于迎来了一个慧眼识珠的雷军,见缝插针吃中了二游大多数的红利
那些喷ML的无非是羡慕我们遇上了伯乐,不但不承认反而还说我们像久旱逢甘露,祸害街边市容到处要饭的乞丐,终于碰到有人往碗里认铜板
所以心甘情愿为其上贡立赛博祠堂建社区高地
有点搞笑,搞的我们玩尘白的好像贡的不是游戏而是亲跌,难不成还会给木木尽孝?
///////////
混厕人难伺候不说,还老aoe同赛道其他产品,没事找事到处征战搅乱环境
有点搞笑,搞的我们玩尘白的好像贡的不是游戏而是亲跌,难不成还会给木木尽孝?
///////////
混厕人难伺候不说,还老aoe同赛道其他产品,没事找事到处征战搅乱环境
,我都不知道哪个头铁不长眼的还敢迎合你们这簇费力不讨好的牛皮糖
7楼

真龍小熊
钻尘的Hina本人
tmd100万匹赔率!杀🐢霸拳!
8楼

木野狐a
白水,
看流水流水已经写在dna之中了
9楼

莓心莓肺莓脑子
万年夜岚子
太伟大了,插不进去
10楼9条

欧派无脑型咲夜
白雪咲夜🌸
若智
ValhalIa 偏神的兔友豫圈舍管急了
精确化_tchi s2.s.t2社管来了大家快跑
獬豸秒赞 Rºe313t社管来了大家快跑
枭蜀53 卡里奥斯特罗💤社管来了大家快跑
程灵霜 吴夲🌙社管来了大家快跑
有耳非文gulu 🎀荻原沙优社管来了大家快跑
cathias6 arveloi社管来了大家快跑
11楼

Vtuber领域大神
tmd100万匹赔率!杀🐢霸拳!
12楼

昨夜听风卷落叶
kkyaer
麻辣神游
13楼

a1b23c处女座
青虫吃菠菜👀
混厕阉公给我听好了,我们a畜就是狂就是超密码了,你们想咋滴,别把我们惹急了,我们也不好惹,揍你们跟玩似的,你若战,我便战,我有a畜兄弟千千万,单挑群殴你们都不是对手[舔屏][舔屏][舔屏]
14楼

一直长不大sky
太牛了我们麻辣人。
15楼
16楼

蓝马七
恰卡利欧
闹麻了,就算界王拳也不能这么打啊
17楼1条
18楼

abc更木
不是,流水跟玩家有啥关系?lhm能赚钱然后老实跟我们的步伐走就行了,至于他赚多赚少跟我们没一毛钱关系。
19楼

Idjinnenrich
悄悄滴导
诶,数据民
20楼

孤窗外疑是你Il
宣白落笔全是你。
你撅起吧,麻辣人
21楼

论论论丶
再牛也没我们阿楚万舰牛
22楼

默认ID114514
怎么这么唐的帖子都能有这么多人啊
为什么不来我的帖子看看,是我豆蒸的不够吉列吗?😭
23楼

fwwefwe
今魚来思❄️
尊嘟假嘟
24楼
25楼6条

贴吧用户_aWVyR5Q
真的假的?哪里来的数据,别瞎编噢
折韧不弃纸柔情 万由里Mayuri✨真实可信,尘白禁区15.4亿,原神2.3亿
随便取了个名吧 300道友◎回复 珂朵莉DA⭐ZE :是我眼睛有问题还是你眼睛有问题?154.4716万万就是154亿4716万。你是怎么得出15.4亿的?
26楼

嘉然今天吃什
🌲松前绪花🌸
作为原有,虽然很不甘心
,但也只能承认:这确实是真的
27楼

谅炼
丰哐的嬷啦
吉列的刻今
吉列的刻今
28楼
29楼1条

IrT147
Ace taffy
楼上的混撤腌公急了
wsb2b 孤刃fei⚡还是塔菲会玩
30楼1条

IrT147
Ace taffy
一天天的拿ccb跟我们原神比,他配吗?原神56国家地区登顶,哪个国产手游能做到,央视官媒下场表扬原神出海成功,在座哪个厂家做到。一天天的找我们原神拉踩,你跌什么时候超抖再bb吧
灌注莲莲谢谢喵 ahzhsnm什么人格分裂
31楼1条

IrT147
Ace taffy
麻辣笑传之尘尘白
32楼

赫尔辛基的雨
社管不用超dy说话?
33楼

奥义mason
鱼雷酱
啊?有那么夸张?
警惕速胜论!要一直打到完全胜利为止,不能半场开香槟
警惕速胜论!要一直打到完全胜利为止,不能半场开香槟
混厕目前还是二游绝对主流,同志还需努力
不能因为填补了纯男性向二游生态位莫名其妙空缺就高枕无忧,速胜论,ml内部部分人群并不坚定,沪圈打压能力强,背后黑手会继续针对打压尘白为首及其他任何有男不玩运动的苗头,要有长期持久斗争的思想准备
不能因为填补了纯男性向二游生态位莫名其妙空缺就高枕无忧,速胜论,ml内部部分人群并不坚定,沪圈打压能力强,背后黑手会继续针对打压尘白为首及其他任何有男不玩运动的苗头,要有长期持久斗争的思想准备
34楼

天下第贰001
有穷饶乌
啊?这是哪来的野榜数据?扯犊子呢?
35楼
36楼

路过吃瓜群众_
路过看热闹的吃瓜群众
米桑:说好的1+1=2呢?
37楼

和美团拼了😠
这个吧的op这么多吗
38楼1条

∷乱⑦Ⅷ糟
P01🍀
15亿疯了吧 这也太压抑了
随便取了个名吧 300道友◎看清楚写的是154亿
,这楼主连自己都数据都不看一眼就发出来了。
39楼

贴吧用户_G7tXPU3
感觉不如我们a➗,你什么万舰啊
40楼

浅白色独角鲸
贴吧用户_QWGUM2Q
这个吧好几把串啊,受不了了
41楼

wasder13
芜湖大向晚😇
太牛了我们麻辣人。
42楼

qwe12553
爱玩原神的化腾
知道就好
43楼

只是绅士s
喵大人s
你这数据哪来的,cb不是5月才复活吗??
44楼

zxc745926241
吃吃吃吃😋
一个破吧还得靠手游引流真是闹麻了
45楼

Wjt909991
蓝甲拉大电
内容先不聊,这字体看的我眼睛疼
46楼
47楼
48楼

深染宣纸颜
ABCD
不可否认的是,尘白的崛起就是国产二游可遇不可求的机遇
作为打响二游正统的第一枪无论质量如何都应该支持,怎么还有人反对?
在游戏里连被女角色尬舔都不想要,现实岂不是自卑到不敢被爱?
作为打响二游正统的第一枪无论质量如何都应该支持,怎么还有人反对?
在游戏里连被女角色尬舔都不想要,现实岂不是自卑到不敢被爱?
虽然有些尬,但你都玩二游了还想要什么好剧情?
///////////
O扩圈唯一的优点就是给二游社区引进了很多原本不会玩二游的身心健全的人
这样才平衡了你们这些过去只知道闷不作声在混厕吃史的一般向龟龟,还什么老二游群体
///////////
O扩圈唯一的优点就是给二游社区引进了很多原本不会玩二游的身心健全的人
这样才平衡了你们这些过去只知道闷不作声在混厕吃史的一般向龟龟,还什么老二游群体
不感谢我们让你们知道了什么叫有男不玩不被定义的ML风气,反而还天天嫌弃说我们圈地
////////
OP从最开始的全面进攻到现在的全面防御不还是靠的我们,难不成是靠你们这些只专注于玩游戏的3D人士?
如果不是我们在二游社区里经常发起各项口号运动,现在主流怕不还是什么阴阳师 mFgo火影这类混厕
如今二游的大环境不会是你们过去那种什么都能有的市场了,能理解吗
市场终于迎来了一个慧眼识珠的雷军,见缝插针吃中了二游大多数的红利
那些喷ML的无非是羡慕我们遇上了伯乐,不但不承认反而还说我们像久旱逢甘露,祸害街边市容到处要饭的乞丐,终于碰到有人往碗里认铜板
所以心甘情愿为其上贡立赛博祠堂建社区高地
有点搞笑,搞的我们玩尘白的好像贡的不是游戏而是亲跌,难不成还会给木木尽孝?
///////////
混厕人难伺候不说,还老aoe同赛道其他产品,没事找事到处征战搅乱环境
有点搞笑,搞的我们玩尘白的好像贡的不是游戏而是亲跌,难不成还会给木木尽孝?
///////////
混厕人难伺候不说,还老aoe同赛道其他产品,没事找事到处征战搅乱环境
,我都不知道哪个头铁不长眼的还敢迎合你们这簇费力不讨好的牛皮糖
49楼

神烬天
佩恩六道(漂泊浪客)
太变态了
50楼

真的没意思啊诶
琳嘉女孩
太变态了
51楼

mayger5487
涟宝加油努力
格蕾是🐔
52楼

亦惜じ
尘白在哪发财呢
53楼

摇曳的月儿兰
零零丹瑾
尘白在哪发财呢
54楼

消逝的流光zm
Vatime✨
我套,尘白以前这么火吗?
55楼

走宝藏桑战战战
破茧之华
尘白在哪发财呢
56楼
57楼

MADE赵小琪
MADE啊
尘白在哪发财呢
58楼

CLGIC
真的伟大啊尘白禁区,昨天晚上想尘白禁区想到哭了,然后迷迷糊糊睡着了。梦里面梦到尘白禁区拿了今年TGA年度最佳移动游戏,历史最佳游戏再也没有争议。然后就笑醒了,特别开心 。上个月所有爸妈给的生活费全部买尘白的皮肤,尘白的PV每场必看,特别喜欢尘白的建模,让我积极向上。以后等木木年纪老大了我就飞去成都照顾木木,当他和冲冲的斐济呗,等尘白禁区年纪关服了就跟着一起去。毕竟来到这个世界只为陪伴麻辣神游,这个任务已经完成了,没办法为了麻辣神游已经尽力了,是这样的。这才是合格的麻辣人应该做的事情啊,所有的麻辣人都应该像我这样,不然你们就不配叫是麻辣人!不配喜欢尘白禁区!没有麻辣的世界有什么意义?你们给我小心点,世界上有60亿麻辣人,一人一口就能吐司你们,尘白禁区是世界上最伟大的二次元游戏,你们永远不知道尘白付出了多少才走到了今天。尘白禁区的游戏性,故事性,角色建模已经拉满了,你们这些不喜欢尘白的人就没有一点错吗?你们既然有错为什么还要黑麻辣神游,你们凭什么不喜欢尘白禁区!😭😭😭😭😭😭😭
59楼

小伊不是一
真的伟大啊尘白禁区,昨天晚上想尘白禁区想到哭了,然后迷迷糊糊睡着了。梦里面梦到尘白禁区拿了今年TGA年度最佳移动游戏,历史最佳游戏再也没有争议。然后就笑醒了,特别开心 。上个月所有爸妈给的生活费全部买尘白的皮肤,尘白的PV每场必看,特别喜欢尘白的建模,让我积极向上。以后等木木年纪老大了我就飞去成都照顾木木,当他和冲冲的斐济呗,等尘白禁区年纪关服了就跟着一起去。毕竟来到这个世界只为陪伴麻辣神游,这个任务已经完成了,没办法为了麻辣神游已经尽力了,是这样的。这才是合格的麻辣人应该做的事情啊,所有的麻辣人都应该像我这样,不然你们就不配叫是麻辣人!不配喜欢尘白禁区!没有麻辣的世界有什么意义?你们给我小心点,世界上有60亿麻辣人,一人一口就能吐司你们,尘白禁区是世界上最伟大的二次元游戏,你们永远不知道尘白付出了多少才走到了今天。尘白禁区的游戏性,故事性,角色建模已经拉满了,你们这些不喜欢尘白的人就没有一点错吗?你们既然有错为什么还要黑麻辣神游,你们凭什么不喜欢尘白禁区!😭😭😭😭😭😭😭
60楼

贴吧用户_5RaMDAy
真的伟大啊尘白禁区,昨天晚上想尘白禁区想到哭了,然后迷迷糊糊睡着了。梦里面梦到尘白禁区拿了今年TGA年度最佳移动游戏,历史最佳游戏再也没有争议。然后就笑醒了,特别开心 。上个月所有爸妈给的生活费全部买尘白的皮肤,尘白的PV每场必看,特别喜欢尘白的建模,让我积极向上。以后等木木年纪老大了我就飞去成都照顾木木,当他和冲冲的斐济呗,等尘白禁区年纪关服了就跟着一起去。毕竟来到这个世界只为陪伴麻辣神游,这个任务已经完成了,没办法为了麻辣神游已经尽力了,是这样的。这才是合格的麻辣人应该做的事情啊,所有的麻辣人都应该像我这样,不然你们就不配叫是麻辣人!不配喜欢尘白禁区!没有麻辣的世界有什么意义?你们给我小心点,世界上有60亿麻辣人,一人一口就能吐司你们,尘白禁区是世界上最伟大的二次元游戏,你们永远不知道尘白付出了多少才走到了今天。尘白禁区的游戏性,故事性,角色建模已经拉满了,你们这些不喜欢尘白的人就没有一点错吗?你们既然有错为什么还要黑麻辣神游,你们凭什么不喜欢尘白禁区!😭😭😭😭😭😭😭
61楼

贴吧用户_ae6y7UP
别tm挖坟了
62楼
63楼













