原神内鬼吧
财报是错的,微信小软文是对的
27111111 163 3
1楼
2楼1条

零落白叶1
负资产爱弥斯大王
heavenHHHHH0麻辣大针筒启动
3楼9条
4楼10条

发哦规划丰寄哦
椿龄无尽弦
鸣潮再怎么也不算腾讯产品啊
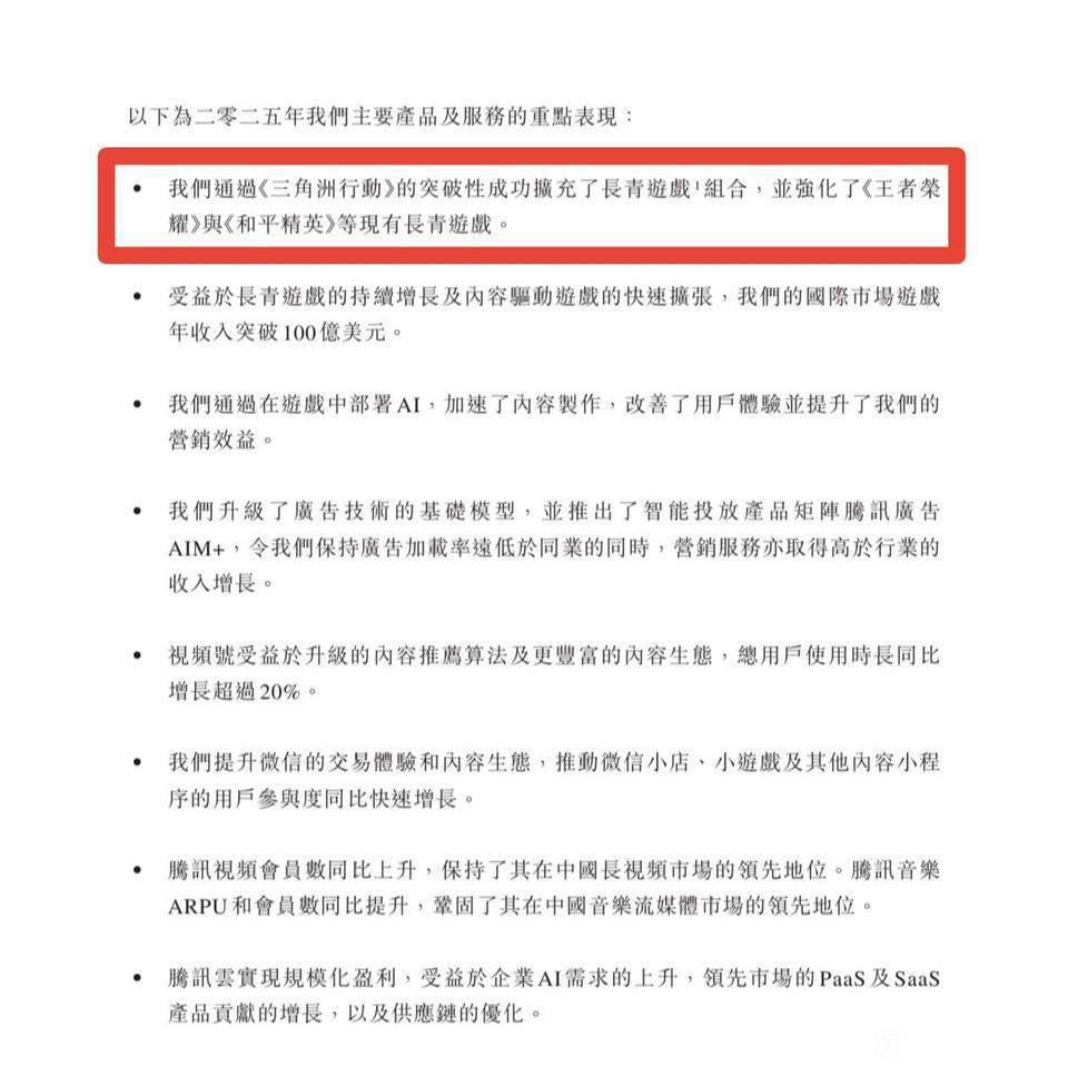
上面小标题我们主要产品
财报这种官方性质的文书 当然权威而且严谨
下面提到鸣潮已经不在这个标题之内了
或者说为什么会认为连拯救者一个平台都能日活30-50w的 pc平均日活上不了200w
很高吗
全球我还觉得太少了
上面小标题我们主要产品
财报这种官方性质的文书 当然权威而且严谨
下面提到鸣潮已经不在这个标题之内了
或者说为什么会认为连拯救者一个平台都能日活30-50w的 pc平均日活上不了200w
很高吗
全球我还觉得太少了
dzjjf 贴吧用户_7XGaZQM腾讯控股的不算我们的产品,太严谨了,那哪些算啊?一堆腾讯系的都有别的股东呢
5楼

安二孤单小红神
希露菲_
等是看不到的
6楼14条
7楼

主公饶命
教皇菲比的黑手套
鸣潮又成企鹅的游戏了。
8楼119条

殇空冷月也无声
有机会一定请你吃饭
什么幼儿园,不懂“等”是什么意思?
heppednp 🍭今生为你痴✨“等”现有长青游戏,请问wuwa在里面吗?24年财报里也没有wuwa啊,你觉得24年11月27日腾讯完成对库洛51.4%的持股,然后在短短一个月里就完成了腾讯长青游戏40亿营收、500w手游日活、200w端游日活的目标吗?活在梦里呢
9楼
10楼16条

忠于国之梦
游戏人生🤠
heppednp 🍭今生为你痴✨刘炽平在哄小骸呢,你说我是相信刘炽平在内部的口嗨,还是面对股东投资者和需要承担法律责任的财报呢?
heppednp 🍭今生为你痴✨回复:年度财报反映的是本财年的经营活动,如果鸣潮在25年成为长期游戏,那再不济也是前面的《三角洲行动》之后再加一个“等”字,而不是后面“等”现有长青游戏,understand?
11楼21条

见习天使H
骨钉挥得像棒槌一样
孩子看看标题呗,马化腾知道鸣潮是腾讯的产品吗?库洛标换成腾讯标了吗?哦对了,即使不算鸣潮,腾讯一共14个长青游戏,这里只提到三个是其他十一个都被踢出去了吗?🤣
dzjjf 贴吧用户_7XGaZQM乐,腾讯控股的公司不算腾讯的,nb
12楼

补脑洞系列233
还真给学长打出超击破了,是的孩子们,我比腾讯副总裁更懂长青游戏
13楼4条

卜鱼儿滴
籽岷本人
后面的‘’等‘’字被你这也够吃了是吧
heppednp 🍭今生为你痴✨“等”现有长青游戏,请问wuwa在里面吗?24年财报里也没有wuwa啊,你觉得24年11月27日腾讯完成对库洛51.4%的持股,然后在短短一个月里就完成了腾讯长青游戏40亿营收、500w手游日活、200w端游日活的目标吗?活在梦里呢
14楼
15楼

小漫来侃侃
之前的14个是王者 和平 cf cfm 火影 荒野乱斗 瓦 铲 lol lolm codm dnf dnfm pubgm 加上新晋的三角洲瓦和dnfm。瓦是23
年下
半才开的半年23年不足额24年进的长青 毒奶粉是典型的mmo一波流开服三个月顶后面九个月 刚好都挤在24年进。确实不是
16楼

难道只有我知道吗
不是挺好的,日活少营收高,那不代表鸣潮玩家DAU极高吗?好事啊
17楼12条

补脑洞系列233
告诉你碟什么是“现有长青游戏”懂了,原来25年的财报里财报写的“现有”是指24年的游戏啊,米友不仅脑子不好使,连年都能过错,少玩点原神吧
heppednp 🍭今生为你痴✨是的,小软文的作者说有就有,什么野鸡财报,含金量不如小软文一根
dzjjf 贴吧用户_7XGaZQM三角洲24年9月开服,库洛24年11月被控股,三角洲不是现有,鸣潮是?
18楼6条

Sanper丶殇
✨倾歌✨
如果硬要扣逻辑。目前能得到的信息是,刘炽平提到鸣潮是长青游戏,财报中没有提及鸣潮是否为长青游戏。除此之外的,全是意淫。
heppednp 🍭今生为你痴✨刘炽平为网上那些小软文署名了吗请问
Sanper丶殇 ✨倾歌✨回复:你能不能别总拿那些你不确定的信息在那讲,我只讲我看到的信息。不过也正常,你是为了win来发帖的,也不是为了和别人讲道理发帖的。其实是我的问题,我不应该回复你的帖子。你相信你相信的,玩你喜欢玩的游戏。我相信我相信的,玩我喜欢玩的游戏。是我闲的没事,刚好有时间看会手机,又刚好刷到了这个帖子,又刚好想打字,其实这次一切都是我的错。因为你本来就是这样,我却因为一次错误而不得不再打这么多字,哎我的错。
19楼1条

lhc070716
对对对说得对-
咪友想被五度赐名了吗
lol和cf竟然不算长青游戏,忘记被撸批打的团团转的日子了吗?
20楼
21楼2条
22楼

诸葛卧龙5893
这种的都不用跟他们对线了,全方面被鸣潮吊打,只有流水能赢得游戏
23楼1条
24楼
25楼

权倾落
第四季度,本土市场游戏收入同比增长15%,达到382亿元,主要得益于《三角洲行动》与《无畏契约》系列(个人电脑端及移动端)的收入增长,以及《鸣潮》的增量收入贡献;国际市场游戏收入同比增长32%,达到211亿元,主要得益于Supercell旗下游戏及《PUBGMOBILE》的收入增长,以及《鸣潮》的海外增量收入贡献。
26楼
27楼

小概不知
wuwa亏麻了😭😭












